
A. Toys & Children's Products 玩具及兒童產品
|
A.1 |
ASTM 發佈嬰兒搖籃最新安全標準 ASTM F2194-25 |
P.3 |
|
A.2 |
歐盟發佈了玩具安全標準 EN 71-2 易燃性能的修訂版 EN 71-2:2020+A1:2025 |
P.5 |
|
A.3 |
歐盟發佈了奶嘴夾安全標準 EN 12586 的修訂版本 EN 12586:2025 |
P.6 |
B. Consumer Products 消費品
|
B.1 |
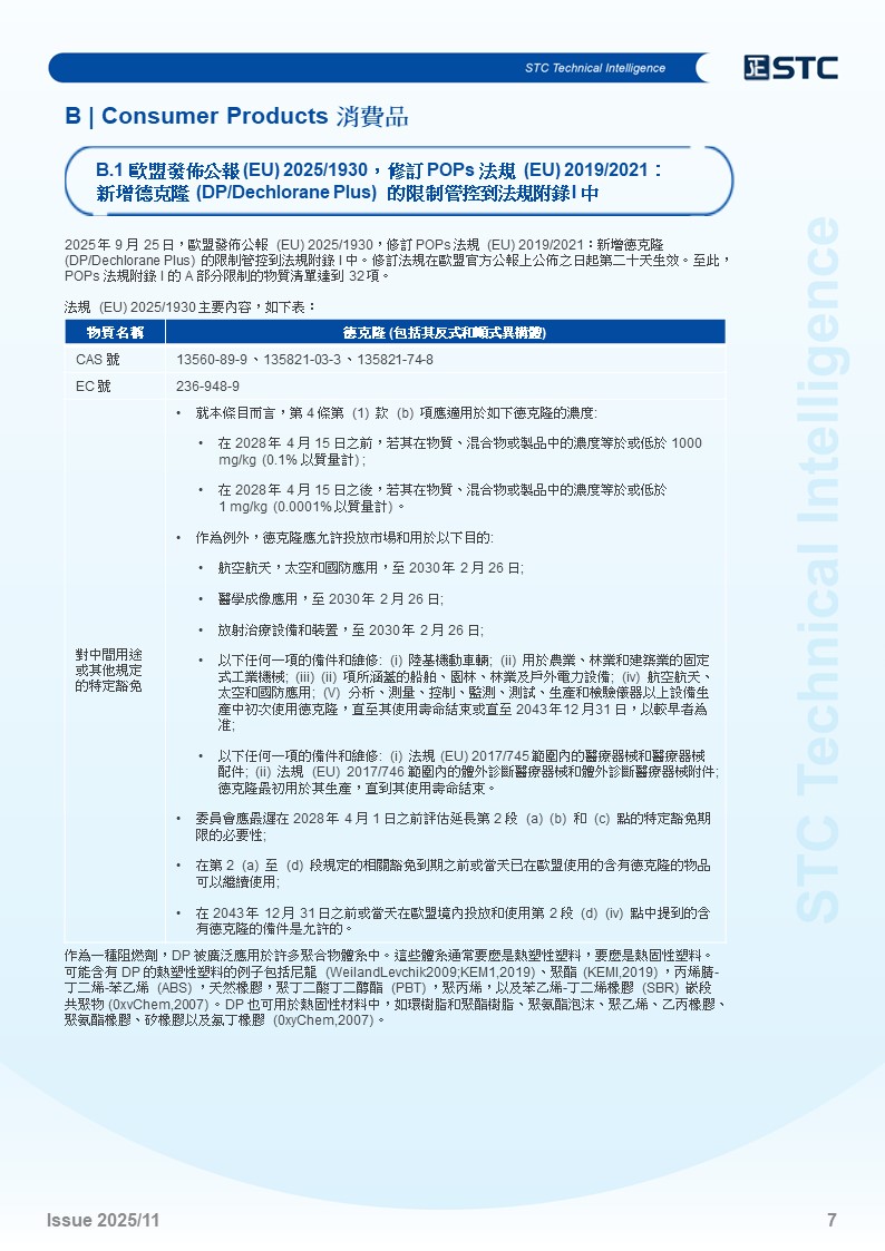
歐盟發佈公報 (EU) 2025/1930,修訂 POPs 法規 (EU) 2019/2021:新增德克隆 (DP/Dechlorane Plus) 的限制管控到法規附錄 I 中 |
P.7 |
|
B.2 |
歐盟提議修訂 REACH 法規附錄 XVII,以管控投放歐盟市場的物品中 2,4-二硝基甲苯 (2,4-DNT) 的含量 |
P.8 |
|
B.3 |
美國伊利諾伊州州長簽署 HB 2516 法案,將 PFAS 禁令擴大到特定消費品 |
P.9 |
|
B.4 |
歐盟委員會正式發佈關於POPs法規多溴二苯醚 (PBDEs) 的修訂法規 (EU) 2025/1482,降低了 PBDEs 的管控限值 |
P.10 |
C. Rail Transit 軌道交通
|
C.1 |
軌道交通車輛環保評估之一:環保評估方案設計 |
P.11 |
D. Food & Food-related Products 食品及食品相關產品
|
D.1 |
國家衛健委、市場監管總局聯合發佈《食品安全國家標準 滅菌乳》(GB 25190-2010) 1 號修改單 |
P.14 |
|
D.2 |
國家衛健委發佈《食品安全國家標準 預包裝食品標簽通則》(GB 7718-2025) 問答以及《食品安全國家標準 預包裝食品營養標簽通則》 (GB 28050-2025) 問答 |
P.14 |
|
D.3 |
國家衛健委、市場監管總局聯合發佈《食品安全國家標準 食品中污染物限量》(GB 2762-2025) |
P.14 |
|
D.4 |
歐洲藥品質量管理局 (EDQM) 發佈《食品接觸用軟木材料及製品技術指南 (2025版) 》,取代此前發佈的 (ResAP (2004) 2) |
P.15 |
|
D.5 |
日本食品接觸材料合規 – 正面清單制度 |
P.16 |
|
D.6 |
國家衛健委、市場監管總局聯合發佈《食品安全國家標準 食品接觸材料及製品用塗料及塗層》 (GB 4806.10-2025) 與《食品安全國家標準 食品接觸用矽橡膠材料及製品》 (GB 4806.16-2025) |
P.17 |
E. Textiles & Furniture 紡織及家具
|
E.1 |
英國批准了有關家具及室內裝飾品防火安全法規的修訂 |
P.19 |
F. Cosmetics 化妝品
|
F.1 |
近期歐美化妝品法規動態 |
P.20 |